Het missie-visie traject
In onderstaande afbeelding is het traject om te komen tot een gezamenlijke missie, visie en strategisch beleid schematisch weergegeven. De belangrijkste begrippen uit dit traject en enkele relevante aspecten daarbij worden vervolgens nader toegelicht.
xx

x
xx
Missie, visie en strategisch beleid
De begrippen missie en visie worden in veel beleidsdocumenten door elkaar gebruikt of altijd als een begrippenpaar gehanteerd (de missie en visie van de school wordt dan als één geheel beschreven). Om effectief met deze begrippen te kunnen werken is het van belang het onderscheid ertussen steeds goed voor ogen te houden. Missie gaat volgens Kaplan & Norton (2008) over waar de organisatie nu voor staat. Datgene waaraan je nu te herkennen bent. Als je een aantal jaren je missie leidend laat zijn, dan realiseer je je visie (het gedroomde toekomstbeeld). Je huidige visie wordt dan dus als het ware je nieuwe missie en er vindt een verdere ontwikkeling van de visie plaats. De bekende stip op de horizon wordt dus wellicht bereikt maar er wordt steeds weer een nieuwe stip geformuleerd (een nieuw wenkend perspectief), zodat de organisatie zich blijft ontwikkelen. Om de visie te realiseren worden er concrete en in tijd haalbare doelen van afgeleid en voorzien van werkwijzen om aan die doelen te kunnen gaan werken (het strategisch beleid). Het strategisch beleid geeft dus de weg aan die bewandeld dient te worden om de visie te realiseren (Kaplan & Norton, 2008).
xx
xx
Het begrip ‘visie’ is dus gekoppeld aan een gedroomde toekomst, andere termen die hiervoor vaak worden gebruikt zijn: een wenkend perspectief, een wenselijk geachte situatie, de richting waarin men zich wil ontwikkelen etc. In het dagelijks taalgebruik wordt het begrip ‘visie’ echter ook vaak gehanteerd voor een bepaalde mening of een geheel van opvattingen en overtuigingen over actuele situaties. In het onderwijs kun je bijvoorbeeld een bepaalde pedagogische of didactische visie hebben van waaruit je dagelijks werkt. Gevoelsmatig heeft het begrip ‘visie’ voor veel mensen daarom betrekking op zowel de huidige situatie als op de nog niet gerealiseerde wenselijke toekomst, hetgeen verwarrend kan werken. Het op een juiste wijze hanteren van de begrippen missie en visie bevorderen processen van gezamenlijke betekenisgeving en kan op die manier een positieve bijdrage leveren aan het sturingsproces, zodat zowel het heden als het wenkend perspectief de aandacht krijgen die ze verdienen.
xx
Visie of collectieve ambitie?
Hoewel beide termen soms door elkaar worden gebruikt, is volgens Mathieu Weggeman een visie veel platter. Dat gaat volgens hem meer over waar een organisatie over drie jaar wil zijn, bijvoorbeeld t.a.v. omzetniveau of marktaandeel. Dat zijn vaak kwantitatieve doelen, aldus Weggeman. Collectieve ambitie is volgens Weggeman meer kwalitatief, het is filosofischer. Je stelt jezelf de vraag waarom je er bent, wat het betekent voor de omgeving als de organisatie er niet meer zou zijn. Het is een zoektocht naar de uniciteit van de organisatie: waar zit de sense of belonging, het esprit de corps, het familiegevoel? (Boer & Dikker, 2010).
Kernwaarden
Kernwaarden vormen de bouwstenen voor de collectieve ambitie (Weggeman, 2015). Maar waar komen die kernwaarden eigenlijk vandaan? Voordat we verder op deze vraag ingaan is het goed om eerst onderscheid te maken in persoonlijke kernwaarden en kernwaarden op organisatieniveau.
Kernwaarden, zowel persoonlijke als op organisatieniveau, ontstaan in een cyclisch proces, waarbij gebeurtenissen (selectief) worden waargenomen en betekenis krijgen. De basisassumpties die hieruit ontstaan leiden vervolgens tot het ontstaan van (kern)waarden (Weick, 2005; Boonstra, 2011). Dit is schematisch weergegeven in onderstaande afbeelding:
xx
Voor een opsomming van diverse kernwaarden, klik hier.
xx
De logische niveaus van Gregory Bateson
De logische niveaus van Gregory Bateson, verder uitgewerkt door Robert Dilts (2014) en afgebeeld in de afbeelding hiernaast, beschrijven een recursieve ordening op type niveau – en dus niet op inhoudsniveau (Tosey, 2006). Deze recursieve ordening wordt ook wel eens vergeleken met de bekende Russische matroesjka poppetjes die, mits in de juiste volgorde geplaatst, in elkaar geschoven kunnen worden.
xx
Werken met de logische niveaus van Bateson
Bij het werken met de logische niveaus van Bateson zijn een paar vuistregels te onderscheiden:
- Verandering op een lager niveau kan verandering op een hoger niveau bewerkstelligen.
- Verandering op een hoger niveau zal verandering op alle lagere niveaus bewerkstelligen.
- De oplossing van een probleem ligt bijna nooit op het niveau waar het probleem wordt geconstateerd, maar bijna altijd op een ander (hoger) niveau.
- Wanneer je vaardigheden en je gedrag (in de omgeving die je kiest) congruent zijn met wat je op de hoogste niveaus nastreeft, spreken we van alignment. Alle niveaus werken dan samen en ondersteunen elkaar.
xx

Alignment
Indien je persoonlijke kernwaarden niet stroken met die van de organisatie waarin je werkzaam bent (omgeving), is de kans groot dat je vroeg of laat geacht wordt gedrag te vertonen dat niet strookt met je waarden en overtuigingen, of dat je te maken krijgt met gedrag uit je omgeving dat jouw kernwaarden met voeten treedt. Er is dan geen sprake meer van alignment. Je voelt dat het wringt. Indien je niet in staat bent om jouw kernwaarden en die van de organisatie (weer) op elkaar aan te laten sluiten, dan rest er soms niets anders dan de organisatie te verlaten.
xx
Hierbij dient opgemerkt te worden dat volgens Blekkingh (2014) de meeste botsingen tussen culturen niet zo zeer terug te voeren zijn op een verschil in waarden maar meestal op een verschil in normen. Dus op hoe de waarden tot uitdrukking komen in regels en afspraken.
xx
Gezamenlijke betekenisgeving
Een collectieve ambitie zorgt ervoor dat medewerkers passie kunnen ervaren in hun werk, het inspireert en geeft betekenis en richting (Weggeman, 2015). Processen van gezamenlijk betekenisgeving spelen een belangrijke rol bij het ontstaan van een collectieve ambitie (Wierdsma & Swieringa, 2011) en dus ook bij visiegericht werken.
Ook Kloosterboer (2012) onderschrijft het belang van gezamenlijke betekenisgeving. Het is, in de vorm van waarnemen en (her)waarderen, dan ook een belangrijk aspect van de door hem beschreven cyclus ‘waarnemen, waarderen, willen en waarmaken’. Hij geeft daarbij aan dat het gebruik van zogenaamde ‘interpretatieladders’ kan helpen om meer inzicht te krijgen in elkaars mentale modellen.
xx
Meer lezen over het gebruik van interpretatieladders als onderzoeksinstrument? Klik hier.
xx
De Golden circle van Sinek als uitgangspunt

Golden circle van Sinek. Bron: Sinek, S (2011). Start with why. How great leaders inspire everyone to take action. Londen: Penguin Books Ltd.
Bij het ontwikkelen van een visie kan de Golden Circle van Sinek (2011) als uitgangspunt dienen. Je start dan vanuit de ‘waartoe-vraag’. Stel dat je als team uit zou willen gaan van het principe ‘het kind centraal’, dan zou je je dus af kunnen vragen waarom je dit eigenlijk belangrijk vindt. Bij de ‘waartoe-vraag’ draait het om je bedoeling. Waar doe je het voor? Pas als duidelijk is waarom je iets wilt of doet, kunnen mensen volgens Sinek erin geloven. Als het ‘waarom’ helder is, kun je inzoomen op de ‘hoe-vraag’ (de procesvraag). Hoe willen we er bijvoorbeeld voor zorgen dat het kind meer centraal komt te staan? Welke cultuuraspecten, processen en structuren zijn er nodig om dat te bereiken?
Je eindigt vervolgens met de ‘wat-vraag’ (het product/resultaat). In het voorbeeld: ‘Als het kind meer centraal staat, wat zie je ons dan wel of juist niet doen? Welke organisatorische structuren zijn er dan ontwikkeld? Welke faciliteiten zijn er dan aanwezig? etc.’
xx
Werken vanuit je egelprincipe

Egelprincipe (Jim Collins, 2013)
Om de onderwijskundige visie goed te kunnen formuleren en uit te dragen, is onderwijskundig leiderschap van groot belang voor de schoolleider. Hierbij dient de schoolleider ook de prioriteiten aan te geven en te bewaken. Hij kan zich daarbij laten leiden door het Egelprincipe van Jim Collins (Collins, 2013).
Richtinggevende dilemma’s
Kiezen voor het één betekent tevens bewust niet kiezen voor het ander. Visiegericht werken betekent dus, zoals reeds gezegd, keuzes maken en prioriteiten stellen. Het is daarbij van belang om deze keuzes en de onderbouwing ervan, in relatie tot de gezamenlijk geformuleerde missie en visie, te expliciteren .
xx
Containerbegrippen en professionele oriëntaties van leerkrachten
Bij processen van gezamenlijke betekenisgeving is het van belang om het blijven steken in container- begrippen, ‘braaftaal’ en politiek gewenste antwoorden te voorkomen door deze verder uit te werken door er gezamenlijk betekenis en inhoud aan te geven. “Okay, we stellen ‘het kind centraal’, maar wat betekent dat dan concreet voor ons, wat zie je ons dan doen en wat zie je ons juist niet doen?” Op die manier wordt voorkomen dat na een studiebijeenkomst mensen, weliswaar tevreden, naar huis gaan, maar met totaal verschillende beelden in het hoofd (en dus ook verschillende verwachtingen) t.a.v. de geformuleerde visie en gemaakte afspraken.
Ook is het raadzaam om in dit kader in het achterhoofd te houden dat leerkrachten sterk kunnen verschillen in hun professionele oriëntatie (Veen, Sleegers, Bergen, & Klaassen, 2001). Op basis van een onderscheid in oriëntatie op de methodiek van instructie (kennisoverdracht versus leren leren), de doelen van het onderwijs (cognitie en kwalificatie versus een bredere persoonlijke en morele vorming) en de houding t.o.v. de schoolorganisatie (autonoom en individualistisch versus collaboratief en participerend) onderscheiden Van Veen et al. namelijk zes professionele oriëntaties. Je kunt je wellicht voorstellen dat afhankelijk van de professionele oriëntatie leerkrachten bepaalde begrippen emotioneel anders kunnen beleven en inkleuren. Het gezamenlijk expliciteren (verwoorden) en concretiseren (concreet maken) van betekenissen t.a.v. belangrijke begrippen kan daarbij voorkomen dat als gevolg van een onderhandelingsproces er breed gedragen, algemeen geformuleerde termen worden gebruikt bij de formulering van de missie en visie, met als consequentie dat in de praktische uitwerking ervan iedereen deze vanuit zijn eigen belangen en mentale modellen vorm zou kunnen geven.
xx
Alignment

Wybertje van Van Emst. Ontleend aan Loor (2011).
Een bekend model voor organisatieontwikkeling is het wybertje van Van Emst (Loor, 2011). In dit model staat het belang centraal om bij interventies steeds op een integrale wijze aan elke zijde van het wybertje aandacht te besteden.
Van Emst onderscheidt daarbij:
Strategische beleidsvorming: systematisch nadenken over een meerjarenperspectief voor de school.
De organisatiestructuur: organogrammen, taken, bevoegdheden, regels, et cetera.
De systemen: leerlingvolgsysteem, te-laat-kom-systeem, rapportage systeem, systeem van studiewijzers, et cetera. Het is zaak om de energie die gaat zitten in de systeemkant van een organisatie zo laag mogelijk te houden. Dit om te voorkomen dat het de professionele cultuur tegenwerkt.
De professionele cultuur: Van Emst onderscheidt drie soorten culturen: een ambtelijke, een politieke en een professionele cultuur. De professionele cultuur beschrijft de manier waarop de professionals in de school van elkaar leren.
Bij al deze aspecten van organisatieontwikkeling is het van belang om steeds rekening te houden met de missie, visie en daaruit voortvloeiende organisatiedoelen. Op die manier wordt voorkomen dat beleidsinterventies elkaar gaan tegenwerken of strijdig zijn met de doelstellingen van de organisatie. Men spreekt in dit kader ook wel over het aanbrengen van alignment in de organisatie (ofwel: het uitlijnen ervan).
xx
Verdraaide organisaties

Werken vanuit de bedoeling (Hart & Buiting, 2015).
Zoals interne processen elkaar zouden moeten versterken bij het behalen van de organisatiedoelen, zou hetzelfde moeten gelden voor externe processen en beleid. Helaas is dit lang niet altijd het geval. Hart en Buiting (2015) spreken in dat kader ook wel over ‘verdraaide organisaties’. Organisaties waarbij de systeemwereld leidend is, ook al is dit soms contraproductief t.o.v. de bedoeling van de organisatie. Hart en Buiting geven daarom aan dat het van belang is dat de denkrichting van binnen naar buiten is gericht. Ofwel vanuit de bedoeling (missie en visie) processen vorm geven in de dagelijkse praktijk (de leefwereld) en daaraan de systeemwereld met al zijn procedures, protocollen en werkafspraken ondersteunend laten zijn.
xx
xx
Formuleren van concrete en in tijd haalbare doelen
Als de missie en visie van de organisatie bekend is, kan overgegaan worden op de vertaling van de visie naar concrete en in tijd haalbare doelen en het beschrijven van de werkwijze waarop aan deze doelen wordt gewerkt. Men spreekt hierbij ook wel over het formuleren van het strategisch beleid. Eén van de instrumenten die daarbij gebruikt kunnen worden is de Vision Deployment Matrix van Daniel Kim (1995).
xx

Vision Deployment Matrix. Ontleend aan Kim (1995).
xx
Meer lezen over het gebruik van de Vision Deployment Matrix? Klik hier.
xx
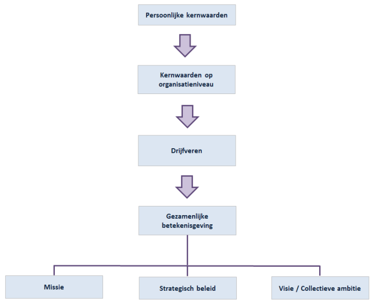
Schematisch kan het missie-visie traject nu als volgt worden weergegeven:
xx

xxxx
xxx

Kijk ook eens op mijn YouTube kanaal ´Learning with Thalia´ voor inspirerende Kennisclips over Leiderschap: www.youtube.com/@learning.with.thalia
xx
xxx
Geraadpleegde literatuur
Blekkingh, B. (2014). Authentiek leiderschap: Ontdek en leef je missie. Den Haag: Academic Service.
Boer, C. d., & Dikker, A. (2010, November 8). Hoogleraar Organisatiekunde Mathieu Weggeman weet raad. Retrieved Oktober 6, 2015, from Management Scope: http://managementscope.nl/magazine/artikel/516-interview-mathieu-weggeman#section_1
Boonstra, J. (2011). Leiders in cultuurverandering: Hoe Nederlandse organisaties succesvol hun cultuur veranderen en strategische vernieuwingen realiseren. Assen: Koninklijke Van Gorcum BV.
Collins, J. (2013). Good to Great. Amsterdam: Business Contact.
Dilts, R. (2014). Coachen vanuit een veelzijdig perspectief: from coach to awakener. Heemskerk: GV Media.
Hart, W., & Buiting, M. (2015). Verdraaide organisaties: terug naar de bedoeling. Alphen aan den Rijn: Vakmedianet Management B.V.
Kaplan, R., & Norton, D. (2008). Mastering the Management System. Harvard Business Review, 86(1), pp. 62 – 77.
Kim, D. (1995). Vision Deployment Matrix 1. Shifting from a reactive to a generative orientation. The Systems Thinker: A framework for large-scale change., 6(1).
Kim, D. (1995). Vision Deplyment Matrix 2: Crossing the chasm from reality to vision. The Systems Thinker: A framework for large scale change., 6(1).
Kloosterboer, P. (2012). Van Waarnemen naar Waarmaken: een expeditie naar Waarde met professionals. Den Haag: Academic Service.
Loor, O. d. (2011). Ontwikkelingsfasen van een nieuw school en passend leiderschap. Tijs, 5-17.
Sinek, S. (2011). Start with why. How great leaders inspire everyone to take action. London: Penguin Books Ltd.
Tosey, P. (2006). Bateson’s Levels Of Learning: a framework for transformative learning? Universities’ Forum for Human Resource Development conference. (pp. 1-15). Tilburg: Universiteit van Tilburg.
Veen, K. v., Sleegers, P., Bergen, T., & Klaassen, C. (2001). Professional orientations of secondary school teachers towards their work. Teaching and Teacher Education, 17, 175 – 194.
Weggeman, M. (2015). Essenties van leidinggeven aan professionals. Hoe je door een stap terug te doen, beter vooruit komt. Schiedam: Scriptum management.
Weick, K., Sutcliffe, K., & Obstfeld, D. (2005). Organizing and the process of sensemaking. Organization Science, 16(4), 409-421.
Wierdsma, A., & Swieringa, J. (2011). Lerend organiseren en veranderen: Als meer van hetzelfde niet helpt. Groningen: Noordhoff Uitgevers.



